javascript中的常见继承
推荐
在线提问>>
我们在学习前端的过程中一定会遇到继承这个问题
继承其实就是构造函数和构造函数之间的一种关系
当一个构造函数A的实例使用构造函数B身上的属性和方法,这个时候我们就说构造函数A继承至构造函数B。
我们一般把构造函数A称之为子类,构造函数B称之为父类
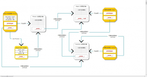
想要弄明白继承就要先弄明白原型链
原型链:

function Person() {
// 属性
this.name = 'Jack'
this.age = 18
this.gender = '男'
}
// 实例
const p = new Person()
// 1.p 的 __proto__ 指向了谁?
console.log(p.__proto__ === Person.prototype)
// 2.Person 的 __proto__ 指向了谁 ?
console.log(Person.__proto__ === Function.prototype)
// 3.Person.prototpye 的 __proto__ 指向了谁 ?
console.log(Person.prototype.__proto__ === Object.prototype)
// 4.Function.prototype 的 __proto__ 指向了谁 ?
console.log(Function.prototype.__proto__ === Object.prototype)
// 5.Function 的 __proto__ 指向了谁 ?
console.log(Object.prototype.__proto__)
// 6.Object.prototype 的 __proto__ 指向了谁 ?
console.log(Function.__proto__ === Function.prototype)
// 7.Object 的 __proto__ 指向了谁 ?
console.log(Object.__proto__ === Function.prototype)
常用的继承方法
· 我们在面试或者开发过程中使用做多的继承有
o 原型继承
o 原型链继承
o 组合继承
· 当然还有一些别的继承,其它的继承相对于上面的三种情况使用的就少了很多
· 主要介绍上面的三种继承
原型继承
原理
· 原型继承的核心原理:子类的原型指向父类的实例
· 这个也可以理解成把父类的实例赋值给子类的原型对象
优点
· 父类构造函数体内的属性和原型上的方法都可以实现继承
缺点
· 继承下来的属性不在自己身上, 在自己的原型上
· 一个构造函数的实例, 需要在两个地方传递参数
· 所有子类的实例, name 和 age 一模一样
// 父类
function Person(name, age) {
//属性
this.name = name
this.age = age
}
// 方法
Person.prototype.paly = function () { console.log('玩游戏'); }
// 子类
function Students(classRoom) {
// 属性
this.classRoom = classRoom
}
// 把子类的原型指向父类的实例对象
// 把父类的实例赋值给子类的原型(原型对象)
// 创建一个父类的实例
const p = new Person('Jack', 25)
// 子类的实例指向父类的原型对象
Students.prototype = p
// 实例化一个对象
let s = new Students('高级1班')
console.log(s);
let s1 = new Students('高级2班')
console.log(s1);
执行结果:

借用构造函数继承
原理
· 把我们的父类够构造函数当做普通函数在子类构造函数体内调用
· 利用 call 方法改变函数内的 this 指向
优点
· 子类的所有继承下来的属性都在自己身上
· 子类的所有参数在一个地方传递
· 子类的所有实例都可以给继承下来的属性赋不一样的值
缺点
· 父类的原型上的方法没有继承下来
// 父类
function Person(name, age) {
// 属性
this.name = name
this.age = age
}
// 原型对象上添加一个方法
Person.prototype.paly = function () { console.log('玩游戏'); }
// 子类
function Students(name, age,classRoom) {
this.classRoom = classRoom
// 因为这个this指向的就是子类的实例
Person.call(this, name, age)
}
// 实例化一个对象
let s = new Students('张三',25,'高级1班')
console.log(s);
let s1 = new Students('李四',20,'高级2班')
console.log(s1);
执行结果:

组合继承
原理
· 把 原型继承 和 借用构造函数 继承放在一起使用
优点
· 把原型继承 和 借用构造函数继承放在一起使用
· 既达到了全都继承下来又能把属性继承在自己身上
缺点
· 子类的原型上有一套多余的属性
// 父类
function Person(name, age) {
// 属性
this.name = name
this.age = age
}
// 原型对象上添加一个方法
Person.prototype.paly = function () { console.log('玩游戏'); }
// 子类
function Students(name, age,classRoom) {
this.classRoom = classRoom
// 借用构造函数继承
Person.call(this, name, age)
}
// 原型继承
// 主要的目的就是为了使用父类身上的方法
Students.prototype = new Person()
// 实例化一个对象
let s = new Students('张三',25,'高级1班')
console.log(s);
let s1 = new Students('王五',24,'高级2班')
console.log(s1);
s1.play()
执行结果:

